OpenAI AgentKit Integration: How 10Clouds Builds on Its AI Legacy

When OpenAI introduced AgentKit and the Apps SDK at DevDay 2025, it marked a shift many saw as the next frontier in AI adoption.
For us at 10Clouds, it felt more like a familiar path, one we’ve been walking for years.
Because long before these frameworks had official names, we were already designing systems that connect intelligence, process, and control.
OpenAI’s latest tools are, in many ways, a natural continuation of the work we’ve been doing all along.
The Evolution of AI at 10Clouds
Our story began long before “AI agent” or "ChatGPT" went viral.
Over the past decade, 10Clouds has evolved from a software design powerhouse into a trusted partner for intelligent automation, developing AI systems that solve real operational problems.
It began when our R&D team started experimenting with machine learning, NLP, and data-driven automation years before generative AI hit the mainstream.
Our early projects focused on machine learning for prediction and classification, long before large language models entered production environments. As the technology evolved, so did we, steadily expanding our expertise from ML applications to AI-first systems that improve how businesses operate.
Long before GPT-powered tools became accessible, our teams were using ML models to automate repetitive business logic and improve product decision-making for clients.
We then built a modular, white-label AI solution that allows startups and enterprises to deploy AI-powered products faster, complete with reusable components for chat, retrieval, and personalization.
From there, we created AIConsole, our open-source orchestration platform. It helps teams build and manage AI agents, connect them to existing systems, and ensure security and compliance across workflows.
Through it, we’ve built and deployed AI solutions that have already transformed how teams work:
- Label creation for chemical products, where an AI agent converts messy label data into compliant, print-ready templates for 10+ markets, cutting delivery time from six months to days.
- Order processing with image verification, in which an agent checks image quality, cross-verifies product specs, validates invoices, and issues branded quotes in minutes.
- Social media automation with our internal agent that drafts and publishes case stories automatically after team review, filtering out sensitive data before posting.
Each of these projects combined automation with human oversight, a philosophy that’s now deeply embedded in everything we do.
With the release of GPTs, we began helping clients train private, secure company GPTs that reflect their knowledge base and brand tone, bringing personalized AI to enterprise scale.
We’ve since delivered production-ready agents and automations for clients across industries — from regulated labeling and document workflows to customer support, order verification, and internal communications.
Our approach has always been pragmatic: AI must save time, cut costs, and improve reliability.
These experiences shaped how we view AI: not as an add-on, but as a core system capability. By the time the world began exploring agent frameworks, we already had them running in production.
At 10Clouds, AI is part of how we build, communicate, and think. Over 89% of our team already uses AI tools daily, from code generation to product design.
We built AI agents before the term “AgentKit” even existed.
What OpenAI’s AgentKit and Apps SDK Change
At OpenAI’s DevDay 2025, the spotlight was on AgentKit — a complete framework for building, deploying, and managing AI agents in production. So what's the fuss about?
Introducing OpenAI AgentKit and the Apps SDK
AgentKit brings formal structure to the kind of work that teams like ours have already been building.
It introduces:
- A visual agent builder that lets teams design workflows through a drag-and-drop canvas, connect APIs, configure guardrails, and monitor agent performance through an eval dashboard
- Evaluation and governance layers for monitoring decisions and model accuracy
- A connector registry for integrating with company APIs and data sources
- ChatKit, a ready-to-use UI layer for chat-based interactions
Its companion, the Apps SDK, extends AI accessibility further: enabling businesses to create interactive apps inside ChatGPT itself, bridging the gap between conversational AI and real-world workflows.
That means companies can deliver their own mini-apps, like a compliance checker or product recommender, directly where users already are.
Inside the Agent Builder: Workflows, Guardrails, and New Evals
The Agent Builder in OpenAI’s AgentKit introduces a visual canvas where developers can design and deploy agents step by step.
Each workflow can be configured with guardrails, safety checkpoints that ensure output quality and prevent unintended or malicious responses.
Built-in evals measure reasoning accuracy and reliability in real time, while dashboard tools visualize dependencies between prompts, APIs, and actions.
These new tools simplify the once-complex process of building and deploying AI agents, giving both developers and enterprises a transparent view of what their automations are doing and why.
Using OpenAI AgentKit: APIs, Node, and Agentic Workflows
Under the hood, AgentKit is deeply developer-focused.
It connects with the OpenAI API and includes the Agents SDK for both Python and Node, making it easy to build custom agents that interact with existing systems and data Each agentic workflow can integrate APIs, trigger external tools, and trace every decision from prompt to output.
The system includes secure auth for backend environments, version control, and an eval dashboard to help teams track performance and cost efficiency. For developers, it’s a new foundation for using OpenAI technologies in real-world production — one that combines flexibility with reliability.
This balance of openness and control makes AgentKit a platform for real-world use cases, from compliance checks and logistics coordination to customer support automation and content validation.
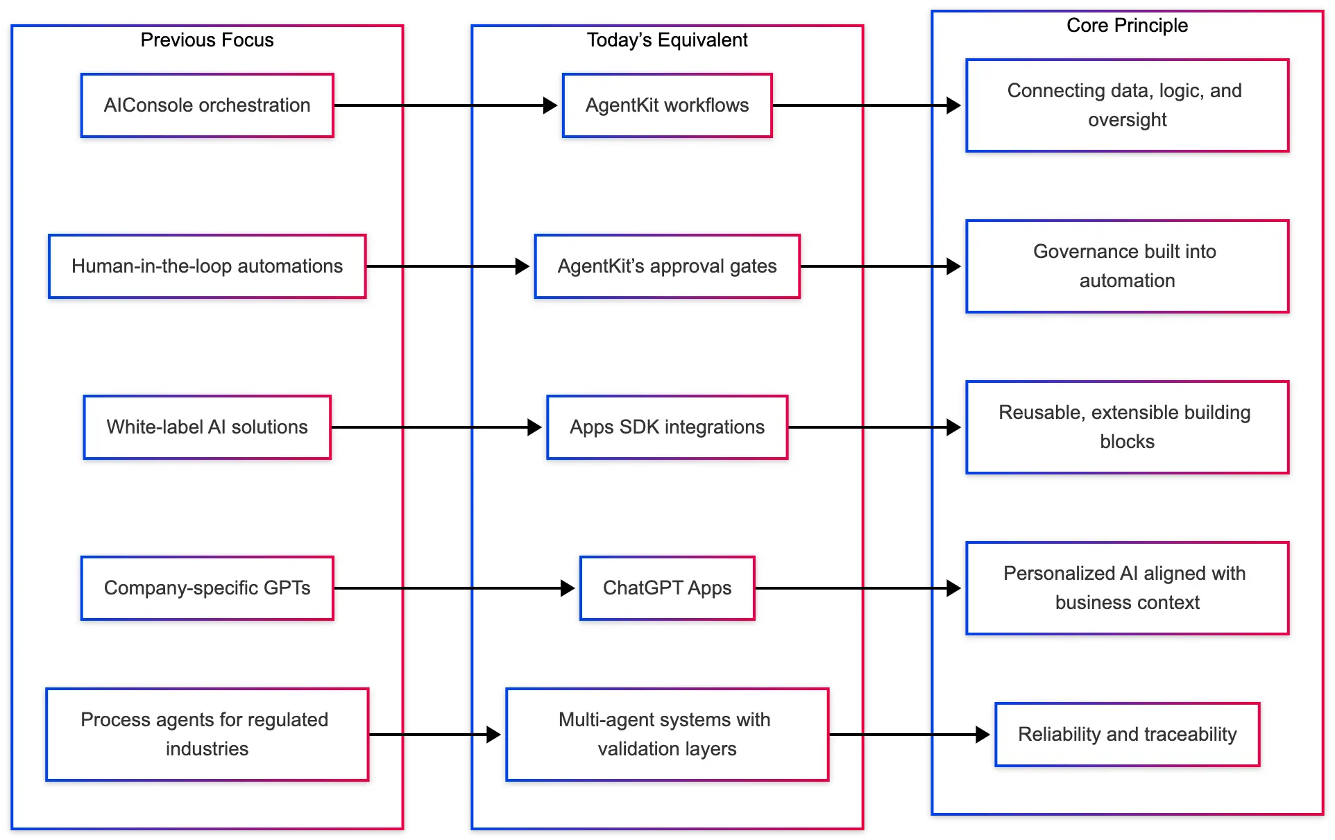
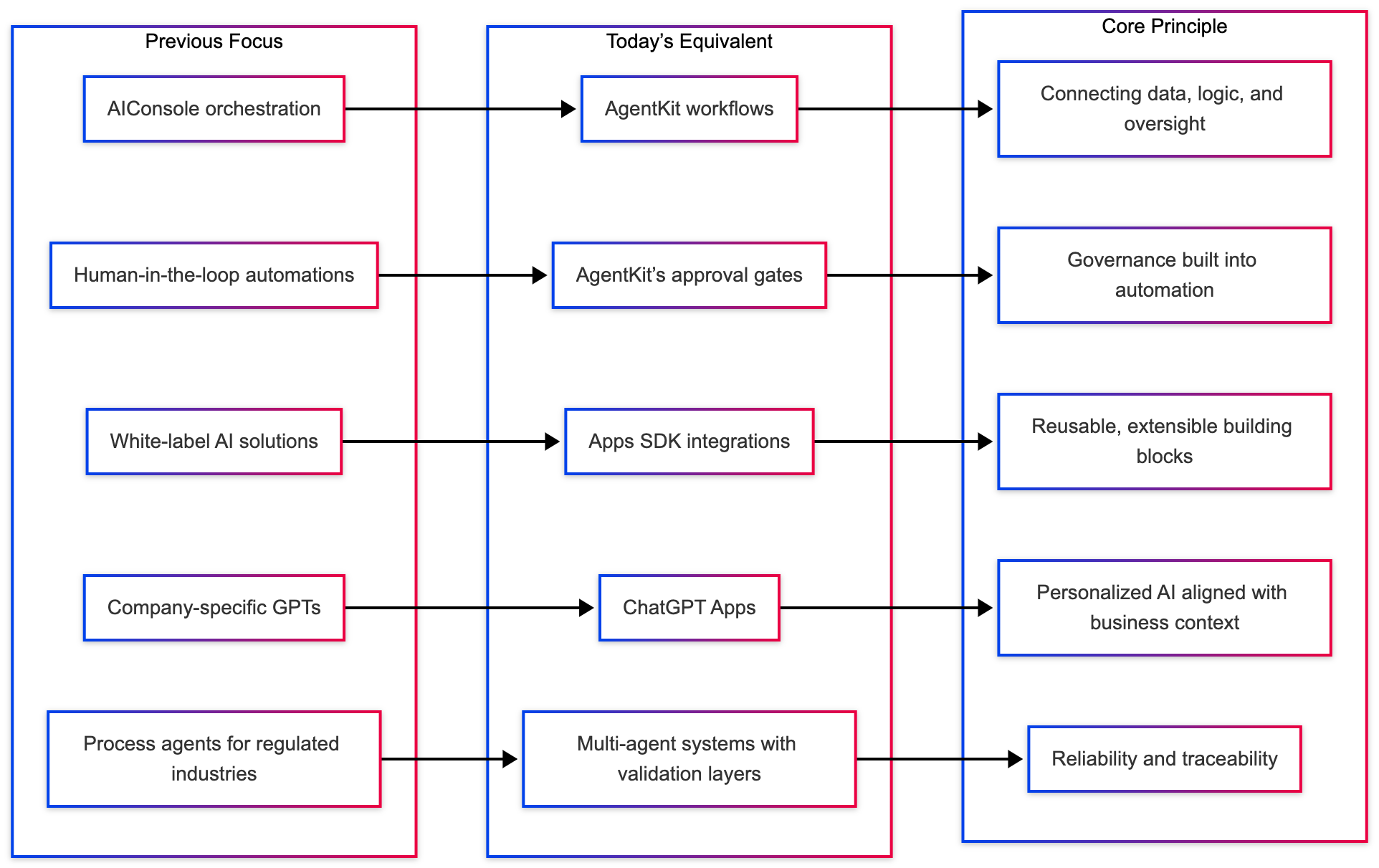
How 10Clouds' Previous Work Aligns with OpenAI AgentKit
For 10Clouds, OpenAI’s latest frameworks don’t change our direction but extend it.
Our earlier AI systems mirror much of what AgentKit now codifies.

What changes now isn’t direction but interoperability.
AgentKit and the Apps SDK provide a shared ecosystem for everything we’ve already proven works: structured data input, compliant decision-making, and controlled automation with human feedback loops.
In short: everything we’ve been building prepares us to help businesses integrate AgentKit immediately.
Our philosophy, tooling, and client experience already match the principles OpenAI is now embedding into its new ecosystem.
AgentKit Integration & Value of Continuity
Every major leap in AI adoption starts with continuity: building on what works and extending it to what’s next.
Our automation agents that cut labeling timelines from six months to days. Our verification tools that brought real-time validation into manual workflows. Our internal content agents that document completed projects automatically and route them for human approval.
These examples aren’t isolated successes; they’re part of a pattern.
A pattern where data, automation, and trust come together to form usable intelligence.
AgentKit and the Apps SDK give us more ways to express that same principle with added structure and shared frameworks for enterprises ready to scale.
Looking Ahead
The path forward is about refining our approach through new tools that share our values of transparency, safety, and efficiency.
At 10Clouds, we see OpenAI’s recent updates not as a turning point, but as a continuation of what responsible AI development has always meant:
- Combining automation with oversight.
- Building tools people can trust.
- Designing for flexibility, not dependency.
Our work with AI, from AIConsole and white-label solutions to custom GPTs and production-ready agents, has all been leading here.
OpenAI’s AgentKit and Apps SDK simply confirm that the industry is moving in the same direction.
