AgentKit Development Services for Smarter, Safer AI Workflows
Accelerate your AI strategy with 10Clouds — your partner for building, deploying, and optimizing agentic workflows using OpenAI’s AgentKit.
Introducing AgentKit: Build and Deploy AI Agents
OpenAI AgentKit is a new framework and SDK that enables developers to build AI agents capable of performing real-world tasks through natural language. It provides the building blocks to design, connect, and deploy reliable agentic systems — from prompts to live integrations.
The Agent Builder offers a visual canvas and drag-and-drop workflow for creating multi-agent setups using Python or TypeScript SDKs. Each AI agent runs on top of LLMs like ChatGPT, connects to APIs or LangChain tools, integrates with ChatKit for the frontend, and can extend to onchain capabilities via the Coinbase Developer Platform (CDP).
Designed for developers, AgentKit prioritizes agent performance, flexibility, and security — enabling teams to create agents that reason, act, and adapt at scale.

End-to-End AgentKit Implementation
We help you transform complex AI ideas into production-ready agents. Using OpenAI’s AgentKit — including Agent Builder, ChatKit, Guardrails, and Evals — we create tailored, secure, and high-performing workflows for your business.





Build with OpenAI AgentKit
Launch a working AI agent fast. Use the Agent Builder + ChatKit to build and deploy your first workflow with the OpenAI AgentKit SDK.
START YOUR QUICKSTARTPartner With Experts in AI Workflow Engineering
With over a decade of experience delivering complex digital products, 10Clouds is an AI development company trusted by innovators worldwide. Our team of AgentKit experts and AI workflow specialists helps you move from prototype to production faster, safer, and with measurable business value.

A decade of experience in building, scaling, and optimizing intelligent systems across fintech, healthcare, and retail.

We built AIConsole, our in-house orchestration platform — the foundation for how we design and manage agentic workflows.

From architecture and integration to Guardrails, ChatKit, and Evals, we deliver full-cycle AgentKit solutions ready for production.

Every workflow includes built-in Guardrails, ensuring data protection, policy adherence, and responsible AI behavior.
AIConsole
Before working with OpenAI AgentKit, we built our own orchestration platform, AIConsole, to help companies manage prompts, workflows, and AI model integrations efficiently. This R&D experience shaped how we design, deploy, and optimize AgentKit-based workflows, giving our clients a faster, more reliable path from concept to production. Our team applies the same architectural principles behind AIConsole — modular design, data security, and continuous evaluation — to every AI agent we build.

Getting Started: From Idea to Intelligent Workflow

Discover
Pinpoint high-impact AgentKit use cases in your business.

Design
Map clear agentic workflows with the Agent Builder.

Develop
Integrate, test, and deploy secure AgentKit implementations.

Optimize
Continuously refine through Evals and performance feedback.

Optimize Agent Performance
Continuously monitor, test, and improve agent accuracy and reliability. Leverage Evals, prompt tuning, and LLM adjustments to optimize agents in production.
OPTIMIZE MY AGENTAgentKit in Action: Industry Applications
Automated Onboarding and Support
Build and deploy AI agents that streamline employee onboarding, automate internal requests, and deliver instant HR or IT support.
Compliance and Risk Automation
Use OpenAI AgentKit Guardrails to design safe, audit-ready AI workflows that verify transactions, detect anomalies, and ensure compliance.
Developer Efficiency Frameworks
Leverage the Agent Builder SDK to orchestrate AI models that manage documentation, testing, and deployment approvals.
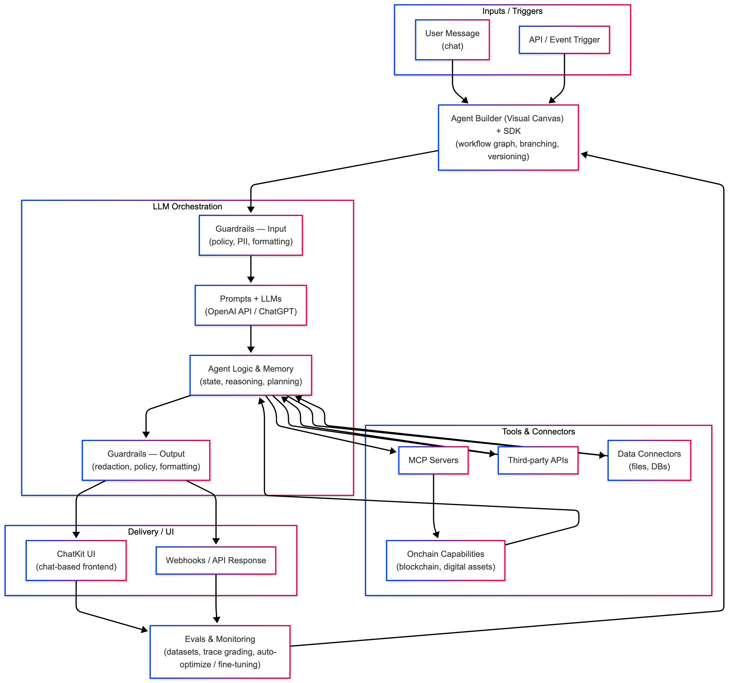
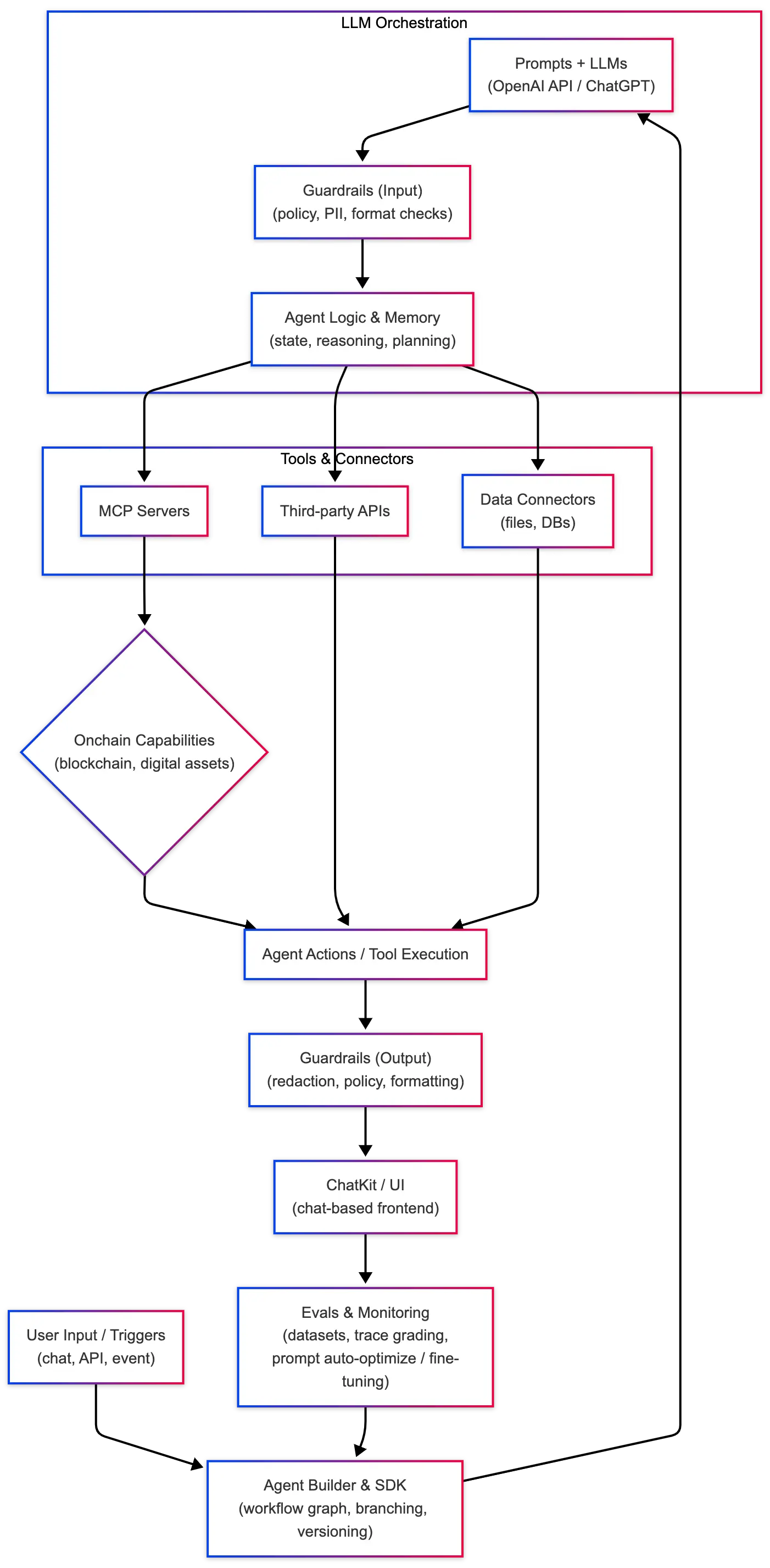
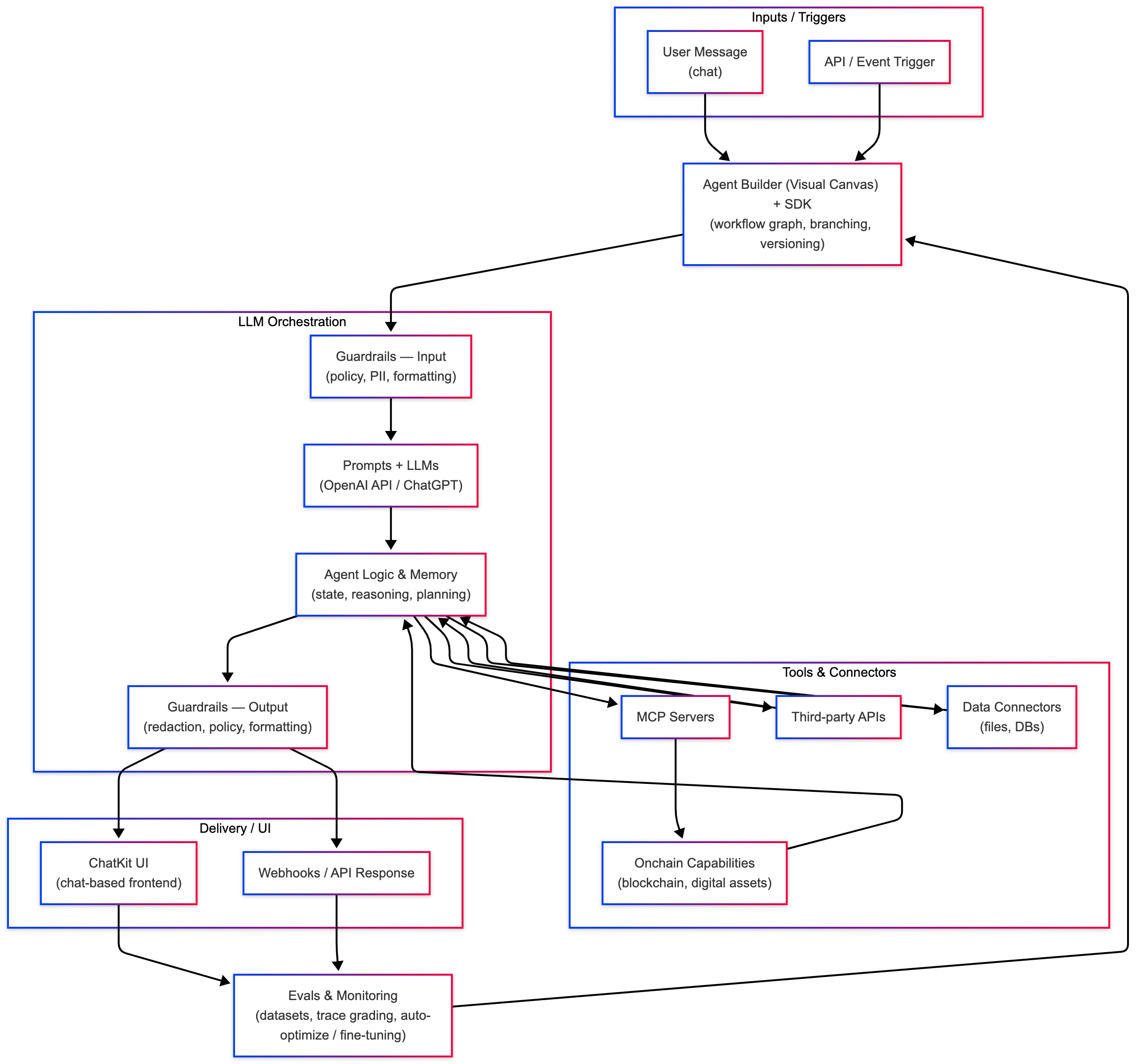
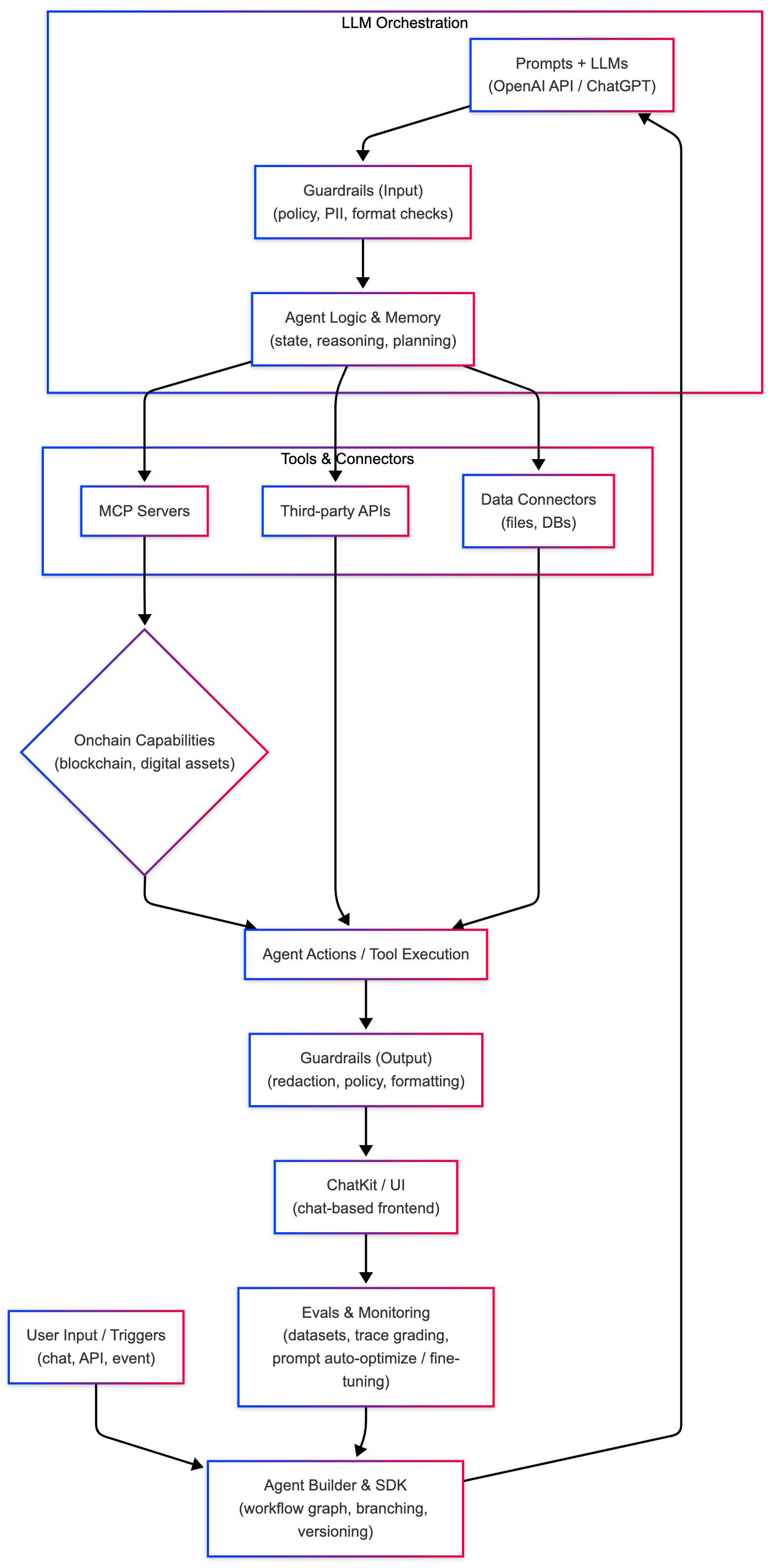
How the OpenAI AgentKit Framework Works
OpenAI AgentKit is a new framework and SDK that helps developers build and deploy AI agents using the OpenAI API. It combines a visual Agent Builder, a chat-based UI (ChatKit), and built-in tools for safety, optimization, and performance tracking.
Each agentic workflow is made of connected steps — from writing the prompt and calling LLMs to deploying secure actions with MCP servers or third-party APIs. Developers can fine-tune and optimize agents with Evals, monitor results, and extend functionality through open-source integrations.
AgentKit also supports onchain capabilities, enabling agents that interact with blockchain networks or manage digital assets. It’s a complete set of tools to create reliable, customizable AI agents directly within the OpenAI ecosystem.

Related AI Development Services
AI Automation & Orchestration
Automate processes with custom AI workflows and AIConsole for real-time optimization.
AI Agent Development
We create AI agents that automate complex workflows with control and transparency.
OpenAI Apps SDK Development
Extend agentic workflows into full apps using the OpenAI Apps SDK for seamless AI integration.
What are AgentKit development services?
AgentKit development services include designing and deploying custom agentic workflows using OpenAI’s toolkit — from visual workflow design to safety, UI, and evaluation.
Why should I partner with 10Clouds for AgentKit projects?
Because we combine strong AI expertise, proven delivery processes, and hands-on experience with agentic frameworks to create scalable, compliant solutions.
How long does it take to build an AgentKit-based workflow?
Most proofs of concept are ready within weeks, depending on workflow complexity.

Integrate Tools & Onchain
Connect real systems, securely. Wire up MCP servers, third-party APIs, and optional onchain capabilities (CDP) to deploy reliable agents at scale.
PLAN MY INTEGRATION