10Clouds Presales: Simplifying Your Product Journey

Embarking on a digital product build comes with its share of challenges – from selecting the right provider and securing the budget to defining the scope and anticipating potential risks. Over the years at 10Clouds, we've collaborated with a wide range of clients, and we've honed our expertise in the Presales process.
We're experts in guiding our clients through the critical first phase of working with a provider.
We understand that success hinges on various factors, including technology choices, budget considerations, and more. That's why we've designed our Presales process to ensure your journey is not only smoother but also positioned for success from the start.
1. A detailed understanding of your needs
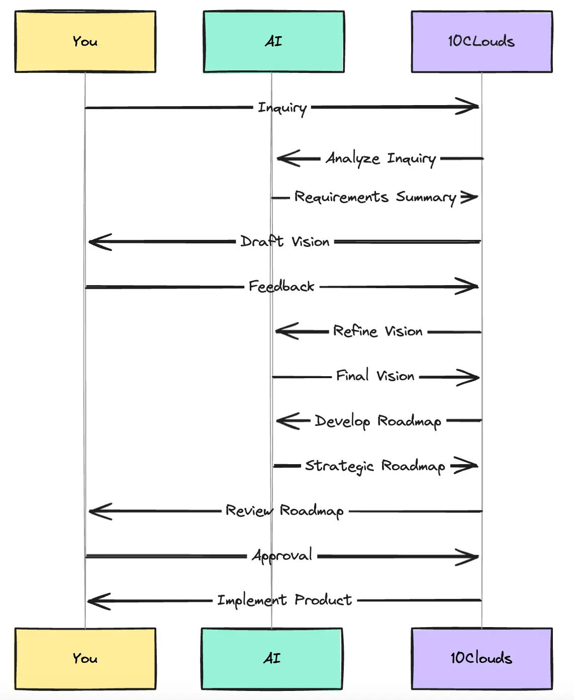
We start by listening closely to your needs, making sure we fully understand your vision. Then, we leverage our team's expertise, backed by a track record of successful projects, to turn that vision into a concrete plan. Using advanced AI technology, we analyze transcripts of our conversations to create a precise summary of your requirements. This summary serves as a roadmap for our journey together, ensuring that we're aligned every step of the way and that we deliver real value, even within tighter budgets.
Michał Hossien, our experienced Presales Lead, emphasizes the importance of this phase: "Buying technology becomes harder each year. Our role is to make this experience smoother. By understanding your needs from the start, we lay a solid foundation for success."

2. Decision-making made simpler
Presales engineers at 10Clouds are both technical experts and strategic communicators. Their mission is to simplify your decision-making process. "Our job is to make the complex world of technology easier to navigate," Michał explains.
“We understand that not every product owner is a tech expert. And if they don’t have an internal tech team to rely on, they may be a bit lost when it comes to understanding the solutions that would best fit their product. We help them turn potential stress into a structured and manageable process. And we also offer several options.
The technology that certain product owners may have first thought to be ideal for their product, may not offer the best time to value, or opportunities for scaling.”
3. Collaboration from the start
Our PreSales approach is rooted in collaborative work, ensuring that every estimation we provide is based on concrete guidelines and leads to informed business decisions. We engage directly with suppliers to select the best solutions tailored to your needs and budget, but our focus is on building a shared product vision from the very start. This process not only addresses your specific requirements but also establishes a strong foundation for the project. Our commitment doesn’t stop there; we continue to serve as consultants and architects, analyzing available solutions and exploring potential technologies to support you comprehensively throughout the project.
4. Handing over to the experts
Your journey with 10Clouds doesn't end at the presales phase. We ensure a smooth transition to our Product Delivery Managers (PDMs), maintaining continuity and focus on your project's success. "We have experts in various fields, from award-winning designers to fintech and blockchain specialists," says Michał. This diverse expertise ensures that you receive well-rounded support throughout the project lifecycle.
5. Tailored solutions for long-term success
We are dedicated to crafting solutions that are specifically tailored to your needs. We go beyond software development to provide funding acquisition opportunities, market validation strategies, and more. With us, you're not just getting a product; you're gaining a partner committed to your success. "It's hard to find a company with the versatility of 10Clouds," says Michał. "We ensure that every facet of our solution aligns seamlessly with your goals."
Why choose 10Clouds
Choosing 10Clouds means partnering with presales engineers who are architects of digital product success.
Our team tailors solutions to align seamlessly with your business needs, combining technical expertise with clear communication. This foundation ensures projects that thrive and grow.
If you're ready to transform your vision into reality, choose 10Clouds.
Get in touch today.
