Introducing AgentKit: Build and Deploy AI Agents
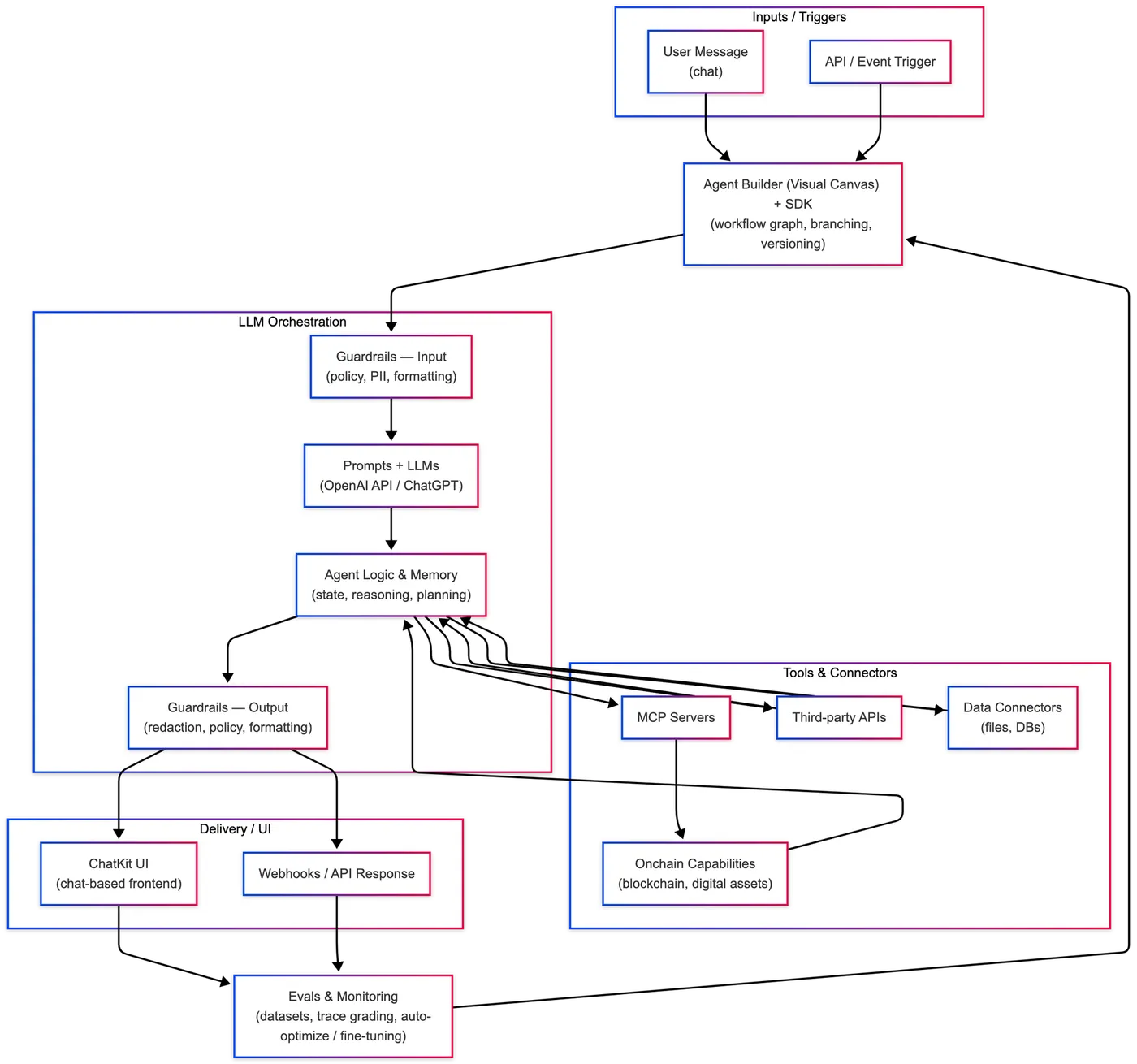
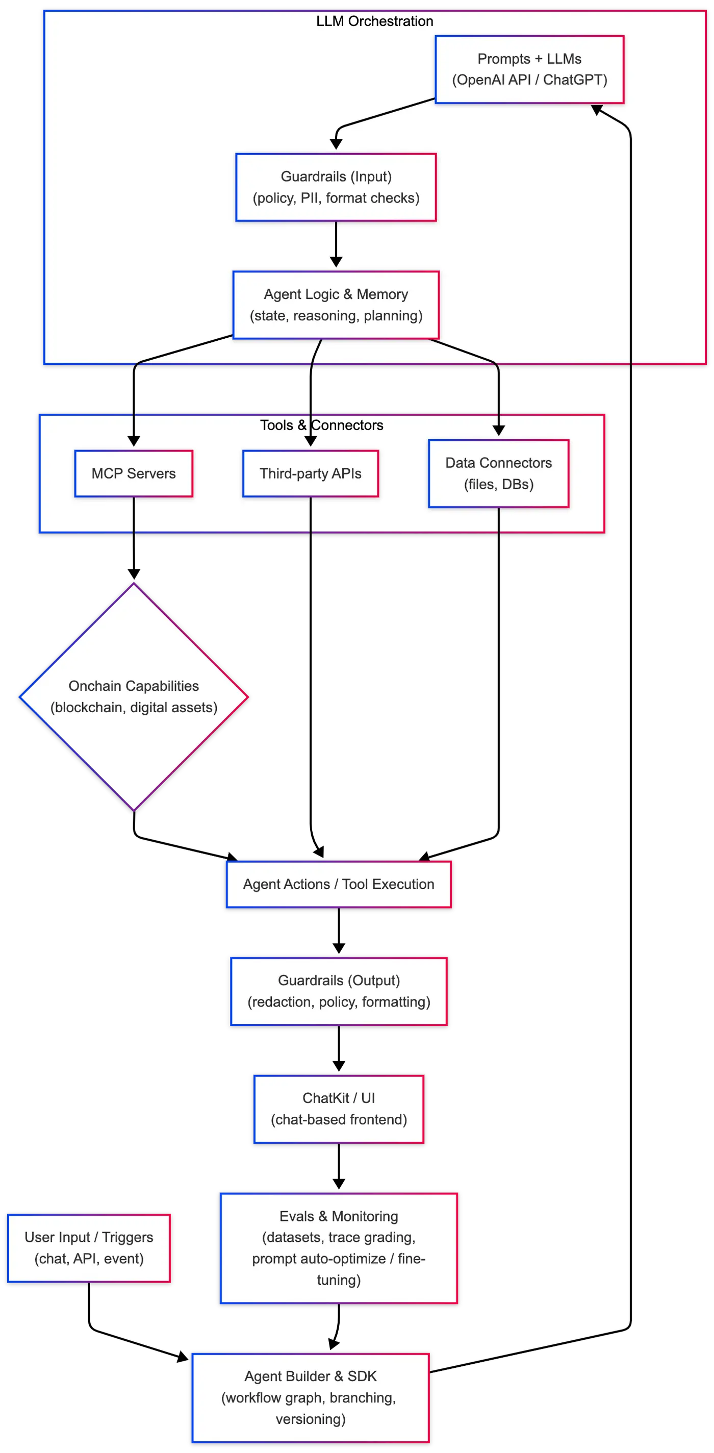
OpenAI AgentKit is a new framework and SDK that enables developers to build AI agents capable of performing real-world tasks through natural language. It provides the building blocks to design, connect, and deploy reliable agentic systems — from prompts to live integrations.
The Agent Builder offers a visual canvas and drag-and-drop workflow for creating multi-agent setups using Python or TypeScript SDKs. Each AI agent runs on top of LLMs like ChatGPT, connects to APIs or LangChain tools, integrates with ChatKit for the frontend, and can extend to onchain capabilities via the Coinbase Developer Platform (CDP).
Designed for developers, AgentKit prioritizes agent performance, flexibility, and security — enabling teams to create agents that reason, act, and adapt at scale.















